新闻动态
标准护航!分级建设老年医学特色医院

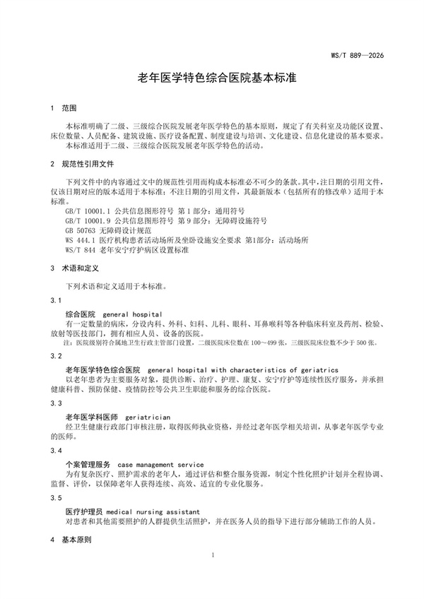
随着我国人口老龄化进程加快,老年人健康问题日益凸显。2026年3月18日,国家卫生健康委发布了《老年人认知障碍预防干预技术标准》等7项推荐性卫生行业标准,并于2026年9月1日起施行。其中,包括北京老年医院牵头编写的《老年医学特色综合医院基本标准》。
出台背景
基于我国老年连续性医疗服务需求激增,当前综合医院老年医学服务缺乏统一的建设标准。《老年医学特色综合医院基本标准》的出台,将完善老年健康支撑体系,规范二、三级综合医院老年医学特色发展,填补行业规范空白。








▲ 《老年医学特色综合医院基本标准》全文
该标准为综合医院发展老年医学特色服务提供标尺,坚持老年友善、全程连续、多学科整合、功能导向、医养衔接5个原则,聚焦老年人生命全周期需求,兼顾二、三级医院实际,突出标准的实用性与指导性。
标准明确了老年医学特色医院建设全维度要求。分二、三级医院细化全维度建设指标:床位上,二级医院老年相关床位不少于50张、三级医院不少于100张;科室设置上,二级医院必设老年医学科、安宁疗护病区(房)等,三级医院需增设全科医学科、疼痛科等且设置3个及以上老年专病或专症门诊;人员配备需明确医护、康复治疗师等配比与资质;建筑设施强调无障碍设计,设备分为必配与宜配;在制度上建立多学科诊疗、双向转诊等机制,同时明确文化建设与信息化发展要求。
标准适用于增加老年医院名称的二、三级综合医院,为推荐性标准,医疗机构可结合实际落实,遵循规范性引用文件,确保设施服务符合相关要求。
标准为老年医学特色综合医院建设提供了统一标尺,有利于完善老年健康服务体系,提升老年共病、老年综合征诊疗能力,实现连续医疗服务;构建了全链条服务模式,彰显老年友善理念,多维度保障老年人就医安全与尊严。
标准构建了二、三级综合医院分层分类的建设体系,涵盖硬件、软件、服务全方面要求,强化医疗服务保障,助力实现健康老龄化。其实施将推动综合医院优化老年医学服务供给,提升服务质量,助力完善老年健康服务支撑体系。
内容来源 | 健康报
编辑 | 宣传中心